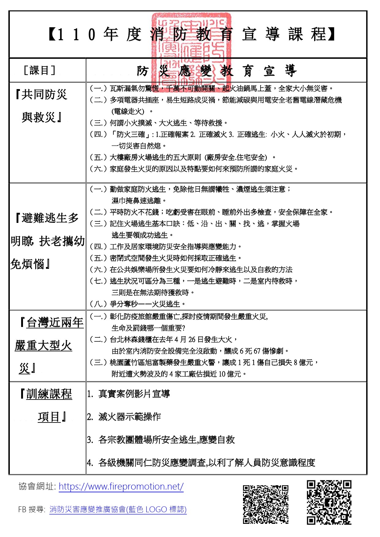
【社區消息】舉辦年度工作職場及居家、防火、防災教育訓練

10/3(日)下午 1:30召開年度工作職場及居家、防火、防災教育訓練,地點:教會禮拜堂:為提升各事業單位防災應變能力與避難逃生及消防知識,強化防火、職場防災之觀念與管理,降低各種災害之損失,新北市消防災害應變推廣協會特此舉辦消防安全防護講習,敬請長執預備心參加。

20211002

20211003

Image
Image
Image
icon
遇見好心情
Image

台灣基督長老教會台北中會淡水教會 
icon1地址:251024 新北市淡水區馬偕街8號 
icon2電話:02-2621-4043
icon3傳真:02-26220647
icon4電子信箱:mackay.tamsui@gmail.com

關於我們

title bar

最新消息

title bar

相關資訊

title bar

fb youtube live

fb

cross 7256915